Процессор гитарных эффектов… Самостоятельно? Возможно ли такое?
Вот об этом, дорогой читатель, я и хотел бы сегодня поговорить в анонсе данного проекта, который направлен именно на реализацию амбициозных планов по созданию своего собственного гитарного процессора.
Сразу скажу, что в этой рубрике будет несколько статей, из которых эта — первая. Просто формат одной статьи, пожалуй, не совсем удобен для подачи такого огромного пласта материала. Первым делом сейчас я расскажу что именно планирую сделать, на чём, зачем, и опишу схемные решения, которые заложил в проект. По сути, схемотехнически проект уже готов и находится на стадии разводки печатной платы, которую тоже чуть позже покажу.
Вместо вступления
Итак, я уже неоднократно упоминал, что увлекаюсь игрой на электрогитаре. И, как мы понимаем: ну, какая это игра на электрогитаре без гитарных «примочек»? Не остался в стороне от этой темы и я. И, поскольку, я хорошо понимаю что и как происходит при обработке звука и как устроены «гитарные педали», то совершенно очевидно, что в моём арсенале есть гитарные приставки собственного производства. Из которых больше всех мне нравится Delay DM-5 по схеме Ерасова, собранный мной примерно лет 8-10 назад с некоторыми упрощениями в части bypass. Нельзя не отметить также «примочку» компрессора-сустейнера, а также ряд других педалей, которые я также использую, но значительно реже.
Причина того, что я их забросил крайне проста — лет 5 назад я приобрёл процессор гитарных эффектов BOSS GT-100, который мне очень понравился. Особенно обалдел я от того, как его демонстрировал в своих профессиональных и умелых «руках» Сергей Маврин и вот этот обзор , который я пересматривал взахлёб несколько раз. Да и сейчас как-то не получается его смотреть без восторженных чувств!
Однако, пытливый ум и шаловливые ручки не давали покоя и постоянно подталкивали к тому, чтобы как-нибудь реализовать что-то своё в области обработки гитарного звука. И вот этот момент настал.
Решающий момент. Я — тот ещё комбинатор… 🙂
Однако, здесь нужно сказать, что на это решение ( спроектировать и сделать свой гитарный процессор ) повлияло и другое моё хобби — приборный поиск реликвий с металлодетекторами. Каким это образом? — спросите Вы.
Чуть позже поймёте: каким. Поймёте: как могут быть взаимосвязаны две столь разные области человеческих знаний и деятельности.
А пока пару слов о задуманном.
Что планируется сделать?
Хотелось бы реализовать в гитарном процессоре как минимум основные функции по обработке звука: эквализацию, различного рода эффекты перегруза, ну и динамические эффекты такие как та же задержка, фленджер, различного рода авто-вибрато и т.п. Собственно, саму педаль параметрической регулировки как таковую, установленную на корпусе «примочки», проект не предусматривает. А следовательно эффектов типа «Wah» и ему подобных проект не имеет. То есть управления ногой, как у BOSS GT-100 здесь нет. Возможно пока нет.
Немного… и много о железе
При обдумывании что и как делать мой выбор в немалой степени случайно пал на одну из интереснейших микросхем от Analog Devices ADAU1701 серии SigmaDSP. Микросхема предназначена для обработки звуковых сигналов различных источников в режиме стерео. Её возможности поистине огромны. А больше всего мне «зашлёл» способ «написания» программ под это дело с помощью специализированного родного ПО SigmaStudio® Нет, конечно же, можно писать код и обычным «дедовским» способом, но сам подход в виде визуального блочного программирования, как мне кажется, существенно сокращает время разработки программной части любого проекта.
Изучив даташит, на данный процессор, я был ( признаюсь ) приятно удивлён и разочарован. Удивлён возможностями, которые имеет этот, казалось бы, совсем невзрачный 48-ногий чип. А разочарован тем, что я раньше ( к своему стыду ) не имел дел с этой серией микросхем. Нет, конечно же, я слышал о существовании SigmaDSP, но никогда, к сожалению, не приближался к нему ближе, нежели прочтение каких-нибудь обзорных статей или анонсов. Настало время изменить данное положение вещей! 🙂
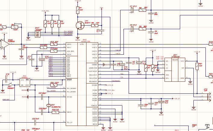
Не стану описывать всех возможностей ADAU1701. Уверен, что каждый из вас, дорогие подписчики, может взять и прочитать о них самостоятельно и оценить также самостоятельно всю ту мощь, которую предоставляет этот «аналоговый» процессор. Вместо этого я сразу приступлю к описанию схемы, которую родил мой мозг, разумеется, не без помощи фирменной документации. Сразу предупрежу, что полная схема процессора гитарных эффектов находится по ссылке здесь. Частичные скрины сделаны лишь для удобства подачи материала и не являются хорошим местом просмотра конкретных схемных решений. В общем, меньше слов — больше дела! Итак, поехали.
Краткое описание узлов схемы
Узел Центрального Процессора

Собственно, каких-то особенностей, которые бы отличали включение ADAU1701 от того, что можно найти в datasheet вы здесь не увидите. Кроме самого процессора можно видеть микросхему последовательной энергонезависимой I2C памяти 24-й серии. В неё мы будем записывать наш код при разработке софта и наших эффектов, а также процессор будет считывать всё это в свои «внутренности» при включении питания, дабы послушно исполнять то, ради чего мы всё это городим.
В качестве генератора сигнала «RESET» для процессора выступает микросхема ADM811, которая специально для этого и спроектирована производителем. Применён стандартный для таких приложений кварцевый резонатор частотой 12.288 МГц. Джампером SW1 «Mode» можно переключать частоту встроенного в процессор генератора с ФАПЧ (PLL-генератора), отвечающего за частоту дискретизации. А точнее коэффициент умножения модуля ФАПЧ микросхемы.
Микросхема I2C-памяти подключается по стандартной шине с помощью двух сигналов: синхронизации и данных ( SCL и SDA ). К этим же двум линиям подключается программатор для программирования нашего гитарного процессора и, который мы рассмотрим, очевидно, совершенно в другой статье.
Итак, входной аналоговый сигнал от гитары подаётся на АЦП-вход процессора ADC0. Точно такой же сигнал с дополнительного AUX-входа подаётся на второй аналоговый вход процессора — ADC1. Таким образом проект предусматривает не только возможность обработки гитарного звука, но также ( в перспективе ) и обработку стороннего аудио-сигнала, подаваемого на вход AUX. В качестве него мыслится какой-нибудь MP3-плеер или смартфон, подключенный в это дополнительное гнездо для того, чтобы можно было включить какой-нибудь backing track и помузицировать вдоволь под фоновую музыку.
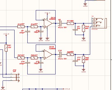
Входные цепи гитарного процессора
Входные аналоговые цепи обеспечивают нормализацию сигнала с гитарных датчиков, то есть с гитары, а также нормализацию сигнала, подаваемого с разъёма AUX. Решено было выполнить их ( для простоты ) по абсолютно одинаковой схеме, которую можно видеть на рисунке ниже.

Как можно видеть, выполнены входные цепи по стандартной схеме инвертирующих усилителей. Из особенностей можно отметить то, что предусмотрена регулировка усиления при помощи соответствующих потенциометров: R8 и R20. Также можно отметить, что разъём AUX имеет два входа («Левый» и «Правый»), то есть является СТЕРЕО разъёмом. При этом при помощи двух резисторов происходит простейшее микширование обеих каналов и подача результирующего суммарного сигнала на вход ОУ DA4. Таким образом фонограмма, которую вы включите и подадите сигнал от неё на вход AUX в любом случае из стерео превратится в моно. Собственно, что нам и нужно для нормального музицирования. Однако, никто не запретит нам подавать на вход AUX и любые другие монофонические аудио сигналы, подключая их к любому из каналов («Левый» или «Правый») разъёма.
Выходы
Выходные каскады собраны на операционных усилителях DA1A и DA1B AD8606. Они представляют собой обычные повторители сигнала с фильтрами НЧ на входе и с разделительными конденсаторами на выходе: C6 и С15. Эти ёмкости обеспечивают гарантированное отсутствие постоянной составляющей на выходе гитарного процессора. Плюс также небольшой дополнительный пассивный НЧ-фильтр реализованный на элементах: R11-C7-R15 и R25-C17-R29.
Обработанный в гитарном процессоре сигнал с выходов встроенных ЦАП каналов, ( которых, кстати целых 4 ) поступает поканально именно на эти элементы схемы, а затем с них на выходной разъём приставки.

Дополнительные выходы
Гитарный процессор также имеет дополнительные аналоговые выходы.

Два старших выхода встроенного ЦАП аналогового процессора ADAU1701, а именно VOUT2 и VOUT3 использованы как дополнительный стерео аудио-выход, выведенный на разъём Х4. При этом сигнал с выхода ЦАП VOUT2 также заходит на усилитель мощности звуковой частоты, собранный на микросхеме DA10 LM386M-1. Этот дополнительный узел предусмотрен для моих будущих экспериментов в области цифровой обработки сигналов для задач детектирования металлов и оставлен на ближайшую перспективу.
К реализации функций гитарного процессора этот дополнительный усилитель мощности не имеет ни малейшего отношения и может не запаиваться в печатную плату.
Формирователь средней аналоговой точки
Служит для того, чтобы масштабировать входной двуполярный аналоговый сигнал, поступающий с гитары в базис однополярных сигналов, с которыми работает микросхема DSP ADAU1701.

Выполнен формирователь на ОУ AD8606 DA2B по классической схеме и в особых пояснениях не нуждается. Сигнал AHALF, формируемый выходом этого каскада, собственно и составляет «виртуальный ноль» (или аналоговую среднюю точку), относительно которого процессор будет измерять и оцифровывать все входные сигналы своим встроенным АЦП.
Управление гитарным процессором.
Состоит из четырёх обычных кнопок: SB2, SB3, SB4, SB5 , четырёх «крутилок-вертелок», а точнее из 4х переменных резисторов: R39, R41, R42, R43, а также энкодера ENC1. Также присутствует светодиод функциональной индикации HL1.
Источник питания и стабилизатор гитарного процессора
Ничего не представляют из себя сверхестественного. Гитарный процессор запитывается от классического источника постоянного напряжения 9Вольт либо от аккумуляторов. Питающее напряжение подаётся на контакты соответствующего разъёма Х11 и Х12. Далее происходит дополнительная стабилизация необходимых питающих напряжений элементами узла стабилизатора, рисунок которого можно видеть ниже.

Схема имеет защитный диод Шотки, предохраняющий её от переполюсовки.
Узел выбора частоты PLL
Схема имеет джампер SW1 для задания комбинации сигналов PLL_MODE0 и PLL_MODE1, которыми задаётся один из четырёх множителей частот дискретизации для АЦП ADAU1701. По сути одну из четырёх возможных частот семплирования. Этим же свичём (одним из его переключателей) задаётся режим начальной загрузки процессора ADAU1701.

Полная схема гитарного процессора на ADAU1701 находится здесь.
В следующей статье я немного расскажу о дополнительных «фишках» и возможностях этого проекта. А также, возможно, кратко затрону тему программирования в среде SigmaStudio.
С уважением,
Олег Дьяков.
Ого, половина многочастотного МД ..! 🙂
От тож… 😉